资料是一种重要的输入
直逼大师,好的学习资源很重要。
我的学习目标是:_________________
定好学习目标后,请填写右边的三个空格。
摘自:IT帮《高手系列》线上课程之 爱学习
榜样:该领域的主要榜样有 ___________________
不管学什么,都找一个标杆人物,这个人物是你想学习的方面已经做的非常出色。
贵人:给我提供帮助的人有 ___________________
贵人就是相对以高位、并且欣赏你,帮助你事业发展的人。
书籍:可学习的相关书籍有 ___________________
找到知识源头,获得一二手资料,提升认知效率。
最近动态
星球资料
数据元规范(烟草行业)
2022年3月7日
数据元是用一组属性描述定义、标识、表达和允许值的数据单元。这是烟草行业的一个标准,在做数据架构工作时也可参考制定企业自己的数据元标准。
EA免费资料
建立企业架构收益框架
2022年2月26日
这是在EAGC月度分享《探讨如何定义企业架构价值 – 周金根》中的一页讲义,描述的是企业架构收益地图的内容,讲义内容来自本文档。本文档页数较多,不关心文献研究的可略去大部分,直接看收益列表。
星球资料
企业架构 KPI 目录.pdf
2022年2月25日
作为一门管理学科,EA 管理旨在协调业务和 IT、促进沟通并支持组织的持续转型。因此,EA 管理计划由源自业务和 IT 战略的各自 EA 管理目标驱动。但是,这些目标的实现程度必须是可衡量的。因此,必须定义相应的关键绩效指标(KPI)。这些指标使企业架构师能够计划、预测、基准测试和评估 EA 管理目标的实现情况。此外,它们为采用和控制的综合手段提供了可量化的合理性。
星球资料
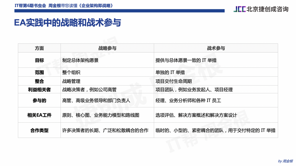
企业架构实践中的参与问题.pdf
2022年2月20日
有效的EA实践需要架构师和其他EA利益相关者之间的参与。一方面,参与的不同方面(如沟通、合作和伙伴关系)一直是EA实践最关键的成功因素。另一方面,在与EA实践相关的各种问题中, 与建立参与相关的挑战可以被认为是最常见和最尖锐的挑战。然而,尽管架构师和其他EA利益相关者之间的密切参与具有广泛的重要性,但参与的概念在EA实践中受到的关注有限,本文就此进行了一项研究,并给大家总结了一个问题清单。补充到《企业架构即战略》书虫会的这页讲义来自于此文档。
星球资料
数据中心数据建模规范(烟草行业)
2022年2月14日
指导烟草行业工商企业信息化建设过程中数据中心数据模型设计的技术性规范。目的是通过科学的数据建模方法,逐步形成烟草行业各业务域统一、通用的数据模型,支撑行业数据共享和数据应用。





